BMS
BMS,即电池管理系统(Battery Management System),被形象地比喻为电池的“保姆”或“管家”。其核心职责是智能化地管控和维护电池单元,通过精密的监控和保护措施,有效预防过充电和过放电现象,从而确保电池的安全与持久使用。同时,BMS还能实时追踪并反馈电池的状态,为电池的健康状况提供全面的监控与保障。
电路管理:
宏发 HFE82V-400M
英飞凌 SAK-TC387QP-160
英飞凌 BTS7120-2
恩智浦 MC33FS6503CAE
ST L9678P
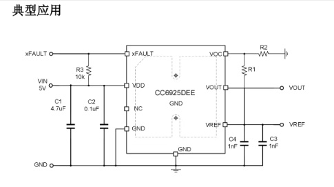
芯进电子 CC6925电流传感器方案助力DC-DC电源内电流传感器部分体积缩小化


English